Welcome to my Ham Radio Station:


 

From Sunny North Lincolnshire uk

 

 

 

lat 53.596 Long -0.725 Grid IO93po WAB SE81: Operator Martin.

What is the time in?

Choose a City Below

...................


World Time Clock
Building a G5RV antenna My Early Projects   A Simple lightening arrester   

For Beginners

Basic Antenna Tuner Project  Getting Computerized  CI-V Interface Controller Receiver Workshop
Slim Jim Antenna Project A VOX PTT Circuit 6 Meter Centre Fed Dipole Transmitter Workshop
Taking the RAE
      

 More Projects

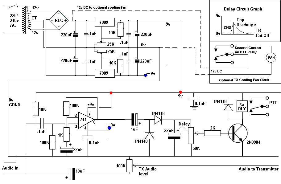
Ever wished you could find a reliable VOX PTT circuit.

I designed this circuit with Echolink in mind, but it will work equally as well with repeaters, an echolink circuit using this VOX PTT design is shown further down the page, the audio from the receiver is taken via the PTT Board where the level being sent to the TX mic in can be adjusted by the 100k pot (TX Audio level), a small amount of audio is tapped off and fed via the .1uF capacitor to pin 3 on the 741 op amp where it is amplified and the output on pin 6 fed via a 1uF electrolytic cap to the delay network, and then via a 2K resistor to a 2N3904 transistor which turns on when the signal is driven into the base, thus causing the 6v relay to close.

 (More Below).

This circuit is very stable and works extremely well, its simple to build and can be run off batteries if needed, but I would recommend using the PSU shown as the circuit very quickly flattens a pair of PP3 batteries.

The Delay network made up of a 50K pot and 22uF cap as shown can be changed to suit your own needs, but I found these values work very well and can delay TX switch off by up to 30seconds more than enough.

The principle is that the 22uF capacitor in the delay circuit is charged by the rectified signal from the two IN4148 diodes, and the discharge rate of the cap is controlled by the 50k pot, on a pre-determined voltage level the 2N3904 transistor will turn off and open the relay hence dropping the PTT line.

You will also see top right under the delay schematic a circuit to include a cooling fan for the transmitter, the relay used for the PTT should have a second pole on it (Normal) and this pole is used to switch the cooling fan on during transmit, it will switch off again when the rig goes to receive mode, a good quality relay should be used, and the fan attached to the rigs heat sink, this keeps the rig nice and cool at all times, the fan can be any low current 12v type and the one I used was a PC CPU cooling fan with its own little heat sink, this lends itself very well for attaching to the rigs heat sink, that seems to work very well.

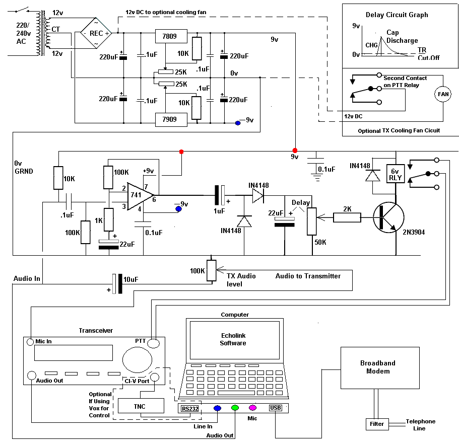
Below then is all you need to make this circuit work with Echolink, as you can see it does everything you need if you intend working the set up in VOX mode only, But I have included in the circuit the way to connect a TNC controller  as well, just incase you want to use echolink to switch the TX on instead of using the VOX line at any time.

 

It really does work very well. Have fun.

Martin (G8NQN)

73's

<HOME>